|
<< Cliquez pour afficher la Table des matières >> Navigation : Caractéristiques principales > Mesure d'un dessin 3D |
Les outils suivants sont utilisés pour mesurer la distance, l'aire ou les dimensions d'encombrement d'une pièce de modèle 3D :
•La palette Structure affiche des informations sur l'objet sélectionné : ses dimensions d'encombrement, le volume, l'aire, etc.
•La palette Propriétés affiche les propriétés d'objet sélectionné d'un modèle tridimensionnel.
•L'outil Rectangle englobant permet de mesurer les cotes d’extrémité à extrémité pour un modèle 3D.
•Les outils de mesure Distance, Arête et Aire permettent aux utilisateurs de mesurer la distance entre deux points, la hauteur entre deux surfaces parallèles, le rayon et l'aire d'une face.
Dans les palettes Structure et Propriétés vous pouvez trouver l'information générale sur l'objet sélectionné. Pour obtenir l'information plus détaillée, utilisez les outils de mesure accessibles à partir du groupe Mesurer de l'onglet Visionneuse.

•Comment peut-on obtenir les dimensions d'encombrement d'un objet d'un modèle 3D ?
•Comment peut-on obtenir les cotes d’extrémité à extrémité pour un modèle 3D ?
•Comment peut-on obtenir le volume d'une pièce ?
•Comment peut-on mesurer une distance dans les fichiers STEP ou IGES ?
•Comment peut-on mesurer la distance entre deux points ?
•Comment peut-on mesurer un rayon dans les fichiers STEP ou IGES ?
•Comment peut-on mesurer la hauteur ?
•Comment peut-on mesurer l'aire ?
Comment peut-on obtenir les dimensions d'encombrement d'un objet d'un modèle 3D ?
Dans les fichiers STEP et IGES des objets peuvent être groupés. CADEditorX User Interface affiche les dimensions d'encombrement pour la surface (face) d'une pièce et pour le groupe la contenant. Pour obtenir les dimensions d'une pièce :
1.Lancez CADEditorX User Interface et ouvrez un fichier IGES ou STEP.
2.Si la palette Structure n'est pas activée, cliquez sur l'onglet Visionneuse > Structure.
3.Cliquez avec le bouton gauche de la souris sur les pièces dont les dimensions d'encombrement vous voudrez obtenir. Par exemple, on souhaite obtenir les dimensions du boulon. Il faut cliquer avec le bouton gauche sur sa partie visible.

4.La palette Structure affiche que c'est seulement la face Face_$BD09 qui a été sélectionnée. Pour sélectionner tous les éléments, faisant le boulon, sélectionnez l'élément parent de cette face dans la palette Structure. Il est pratique d'utiliser le chemin complet, affiché au-dessus de l'arborescence. Dans notre exemple, le nom d'objet parent dans le chemin affiché est " BOLT_... ". Un clic gauche met les objets formant un seul groupe en surbrillance :

5.Les dimensions de la pièce sélectionnée sont affichées dans la palette Propriétés sous Box, vous pouvez également les trouver dans la partie inférieure de la palette Structure :

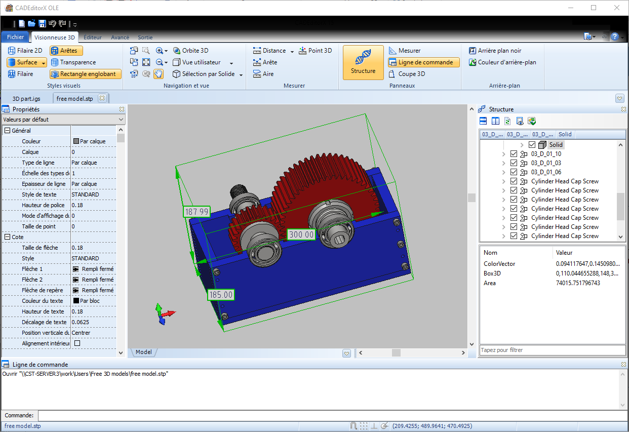
Comment peut-on obtenir les cotes d’extrémité à extrémité pour un modèle 3D ?
Pour obtenir les informations sur les cotes d’extrémité à extrémité du modèle complet, faites utiliser l'outil Rectangle englobant, situé sur l'onglet Visionneuse 3D dans la section Styles visuels. Dans les fichiers 3D les objets de modèle 3D peuvent être combinés en groupe. CADEditorX User Interface affiche les cotes d’extrémité à extrémité pour la surface (la face) de la pièce et pour le groupe où la pièce fait partie.
Pour obtenir les cotes d'une pièce, faites ce qui suit :
1. Lancez CADEditorX User Interface et ouvrez le fichier.
2. Si la palette Structure n'est pas affiché, faites sélectionner la commande Structure dans l'onglet Visionneuse 3D.
3. Faites cliquer sur le bouton gauche de la souris sur la pièce, les cotes d'extrémité à extrémité de laquelle il faut calculer.

4. Il est possible de sélectionner certains composants du modèle dans la palette Structure.
5. Les cotes de mesure de la pièce sélectionnée seront affichées dans la palette Propriétés dans la section Box. De plus, les mesures sont disponibles dans le bas de la palette Structure.
Comment peut-on obtenir le volume d'une pièce ?
Pour obtenir le volume du modèle 3D :
1.Lancez CADEditorX User Interface et ouvrez un modèle 3D.
2.Sélectionnez un groupe d'éléments dont le volume vous souhaitez obtenir avec un clic gauche dans la palette Structure. Le groupe sélectionné sera mis en surbrillance.
3.Les propriétés du groupe sélectionné sont affichés dans la partie inférieure de la palette Structure : le volume, l'aire, le centre de masses etc. Ces paramètres peuvent également être trouvés dans la palette Propriétés.

Comment peut-on mesurer une distance ?
Utilisez l'outil Distance pour mesurer une distance entre deux points. Si vous souhaitez obtenir la longueur d'une arête, utilisez l'outil Arête.
Pour obtenir la longueur d'une arête :
1.Cliquez sur Visionneuse > Mesurer > Arête. La palette Mesurer sera activée. Lorsque vous déplacez le pointeur sur le modèle 3D, des arêtes sont mises en surbrillance.
2.Cliquez avec le bouton gauche de la souris sur l'arête à mesurer. La valeur sera ajoutée au-dessus du modèle et à la palette Mesurer :

3.Pour masquer la cote, décochez-la dans la palette Mesurer.
4.Pour supprimer la cote, sélectionnez-la avec le bouton gauche de la souris et appuyez sur la touche Suppr ou sélectionnez la cote dans la palette Mesurer et cliquez sur Supprimer dans le menu contextuel.
Pour obtenir la distance entre deux points :
1.Cliquez sur Visionneuse > Mesurer > Distance.
2.Cliquez avec le bouton gauche de la souris pour indiquer le premier point. Il sera mis en surbrillance.
3.Indiquez le second point avec le bouton gauche de la souris.
4.Le résultat de mesure sera ajouté au modèle et à la palette Mesurer.

Comment peut-on mesurer un rayon dans les fichiers STEP ou IGES ?
Utilisez l'outil Arête pour obtenir le rayon d'un cercle ou un arc.
1.Cliquez sur Visionneuse > Mesurer > Arête.
2.Cliquez sur un arc avec le bouton gauche de la souris.
3.Le résultat de mesure sera ajouté au modèle et à la palette Mesurer.

Comment peut-on mesurer la hauteur ?
Utilisez l'outil Distance pour obtenir la hauteur entre deux surfaces parallèles.
1.Cliquez sur Visionneuse > Mesurer > Distance.
2.Cliquez avec le bouton gauche de la souris pour indiquer un point sur la première surface.
3.Cliquez avec le bouton gauche de la souris pour indiquer un point sur la seconde surface.
4.Le résultat de mesure sera ajouté au modèle et à la palette Mesurer.

Comment peut-on mesurer l'aire ?
Utilisez l'outil Aire pour obtenir l'aire.
1.Cliquez sur Visionneuse > Mesurer > Aire.
2.Cliquez sur une surface à mesurer avec le bouton gauche de la souris.
3.Le résultat de mesure sera affiché dans la palette Mesurer.

Accéder au site d’ CADEditorX